2025年8月,黄色导航
杨文建教授团队在国际顶级期刊《Chemical Engineering Journal》(Q1,中科院1区Top,IF=13.2)发表题为“Research on the immunological activity of a bioavailable active peptide KSPLY from Hericium erinaceus under different immune scenarios”的研究性论文。黄色导航
硕士研究生王威威为论文第一作者,黄色导航
杨文建教授为论文通讯作者。
本研究对课题组前期提取、筛选的猴头菇生物活性肽KSPLY(Lys-Ser-Pro-Leu-Tyr)的免疫调节能力进行了评估。研究表明,KSPLY 表现出优异的生物利用度,该肽能够通过胃肠道而不发生降解,并被肠上皮细胞吸收。在环磷酰胺(CTX)诱导的免疫抑制小鼠模型中,KSPLY 通过作用于巨噬细胞、调节细胞因子分泌以及激活 TLR4/NF-κB 通路,恢复了小鼠的免疫功能。在葡聚糖硫酸钠(DSS)诱导的溃疡性结肠炎(UC)小鼠模型中,该肽可减轻炎症反应、增强肠屏障完整性,并调节巨噬细胞极化。在上述两种模型中,KSPLY 均能提高肠道微生物群的多样性并改善其组成,营造更健康的微生物环境。因此,KSPLY 有望成为一种天然免疫调节剂和功能性食品成分,用于辅助管理免疫相关疾病。

图文赏析:

图文摘要: Cy-7K的合成过程示意图以及KSPLY在免疫抑制和溃疡性结肠炎中的潜在作用机制

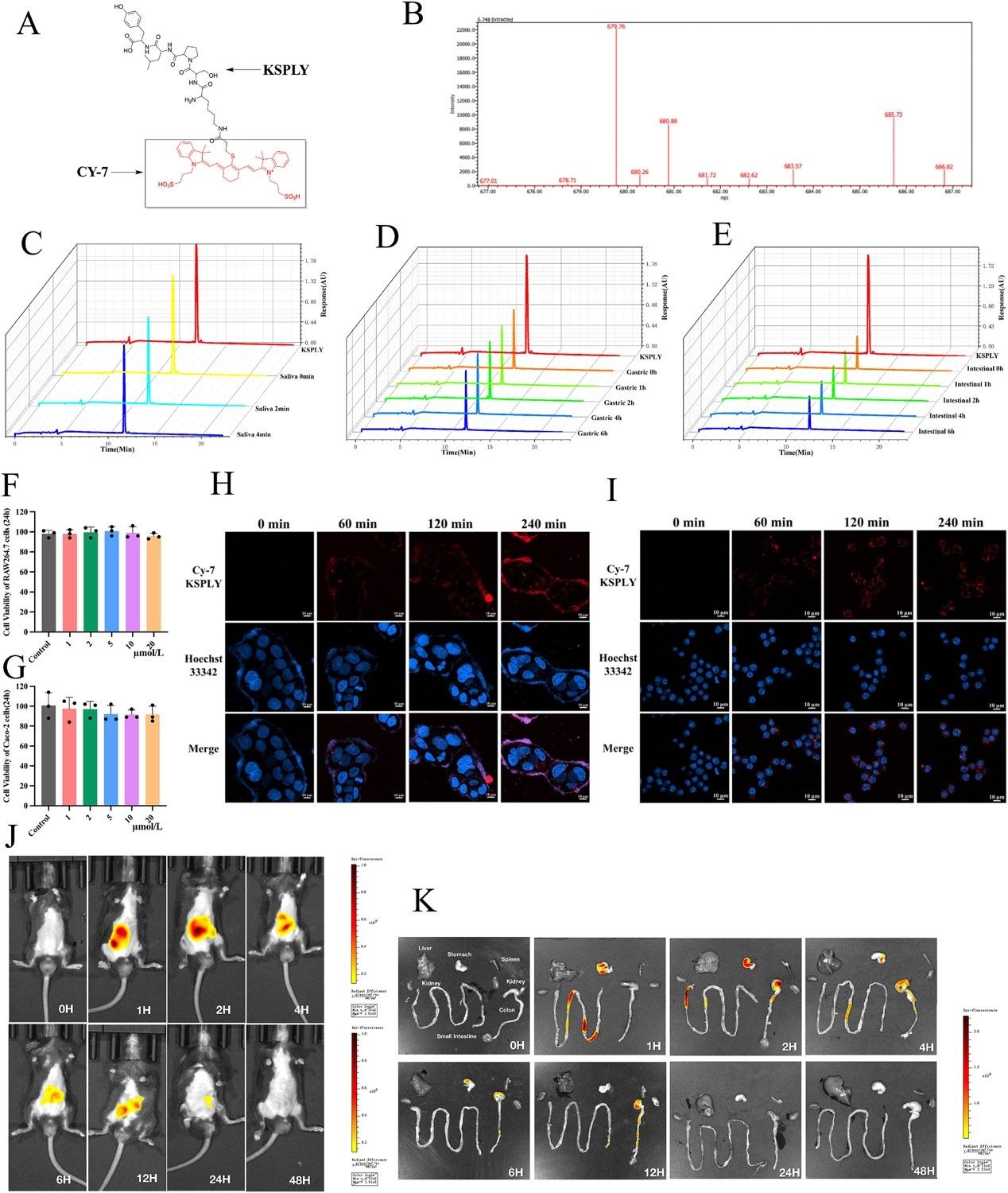
图1. KSPLY的分布与吸收

图2. KSPLY对免疫抑制小鼠的免疫调节机制探究

图3. KSPLY对DSS诱导的溃疡性结肠炎的保护作用
作者介绍

王威威,黄色导航
2021级硕士研究生,主要研究方向为猴头菇活性肽免疫活性表征,目前以第一作者发表中科院1区SCI论文2篇,参与国家重点研发计划1项,国家自然科学基金面上项目1项,荣获黄色导航
2023年度一等奖学金。

杨文建,黄色导航
党委教师工作部部长、人事处处长,黄色导航
教授,江苏省食用菌保鲜与深加工工程研究中心主任,主要研究方向为农产品贮藏保鲜与精深加工。曾入选国家“万人计划”科技创新领军人才和青年拔尖人才、国家重点研发计划项目首席科学家、江苏省高校科技创新团队带头人、江苏省“333高层次人才工程”中青年领军人才、江苏省“青蓝工程”中青年学术带头人、江苏省“六大人才高峰”高层次人才、江苏省优秀青年基金获得者。现任中国菌物学会食用菌采后与加工产业分会副秘书长、中国农学会农产品物流分会副主任委员、中国农学会食物与营养专业委员会常务委员等。